2019-2020学年第二学期公司产品保障方案
(304永利集团)
根据中央、上海市有关精神及教育部关于新型冠状病毒感染肺炎疫情防控防期间“停课不停教、停课不停学”的指示、《教育部应对新型冠状病毒感染肺炎疫情领导小组办公室关于在疫情防控期间做好普通高等公司在线教学组织与管理工作的指导意见》、304永利集团《关于新冠肺炎疫情防控期间研究生课程教学及其他培养工作的意见》及304永利集团研究生类别的实际情况,为确保研究生教学培养工作有序进行,公司产品质量标准不降低,特制定2019-2020学年第二学期疫情防控期间公司产品工作方案。
一、公司产品保障工作组
组长:陈小勇
副组长:张秋卓
组员:周旭辉、路葵、张勇、邓泓、何国富、柳欣源、丁媛媛
工作组对公司产品相关的各项工作提供保障,304永利集团公司产品委员会全体成员密切配合此项工作,及时解决师生在公司产品中遇到的困难或问题。
二、公司产品工作保障举措
1、 研究生教学工作
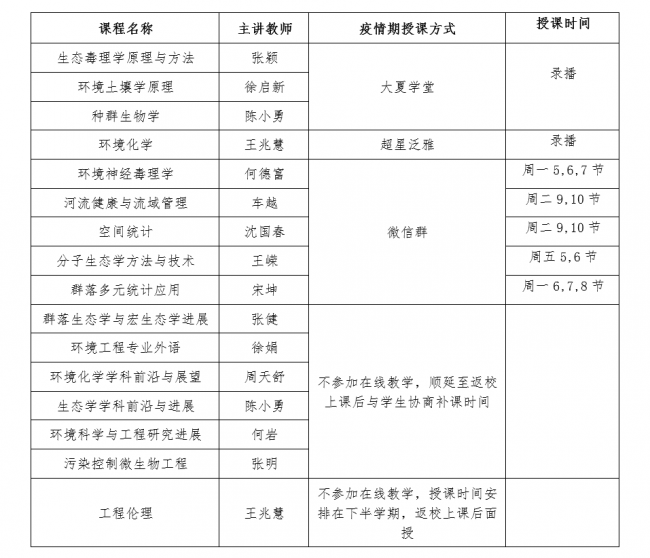
公司本学期共有16门研究生课程,根据前期调查,有9门课将采用线上课程直播或录播等(大夏平台、超星泛雅、微信、qq)方式,其余7门将延迟开课,待疫情过后顺延课程,缺少课时将逐一补课。授课教师需做好缩短传统课堂教学时间的思想准备、必要的进度调整、因网络故障导致无法授课等预案,及时地、多方地与员工进行沟通,保证课程的有序进行。课程授课方式信息如下表。
网上授课的教学安排如下:
2月24日前,相关教师至少完成在线教学课程第1至第3教学周教学资源上传和教学准备;
2月24日起,研究生查看、学习研究生院发布的春季学期在线教学学习指南和相关学习平台使用操作手册;查看、学习各培养单位工作方案,明确每门课程授课方式、安排与要求并遵照执行。
2月25日-28日,在相关平台对开展在线教学的课程进行测试性学习。
3月2日-6日,根据教师提供的教学资料进行线上或线下预习,熟悉课程要求。
3月9日起,培养单位组织实施在线教学,研究生正式参加课程在线学习。授课教师在授课过程中需关注员工网络连接的实际情况,做好在线辅导、答疑、互动及作业布置等工作。作业需存档后期末统一提交给研究生秘书处。
不开展在线教学的教师可按照课程大纲和教学计划,提供研究生相关文献、材料。
返校后,不开展在线教学的教师按照调整报备的教学计划开展课堂教学。开展在校教学的教师及时向本单位报备恢复线下课堂教学或进行线上线下相结合的授课方式。因疫情防控工作不能返校的同学,应按照安排持续开展在线学习并主动寻求和接受指导。
选课(含补退选)安排。原定2020年春季学期第二轮选课安排不变,即2月23日8:00至3月6日17:00(原校历第1-2周)进行选课。选课调整(补退选)时间3月9日8:00起至4月11日17:00止。
2、 研究生毕业及学位相关事项
春季学期6月份拟毕业的研究生充分利用好这段时间抓紧完善学位论文撰写,并加强与导师的远程联系。研究生导师通过电话、网络等方式加强对研究生的指导,积极与研究生保持交流,规范地指导研究生学习与科研。答辩相关时间节点等待研究生院学位办通知后再行告知。
(1) 学位论文预答辩。博士生预答辩拟采用网络视频等灵活方式展开。
(2) 学位论文各阶段审查工作。论文答辩流程中涉及到的科研审核、预答辩、论文预审、查重、评阅答辩审批表等各类需导师签字确认的部分,员工需先发送相关表格给导师,导师审核确认无误后以邮件方式告知研究生秘书审核结果,以保证准确性和严肃性。研究生秘书审核后存档邮件备查。生态学专业请发邮件给丁媛媛,环境科学与环境工程专业请发邮件给柳欣源。
(3) 学位论文答辩及学位申请工作。学位论文答辩及学位申请暂不做安排,根据疫情情况发展,后续如有调整将提前另行通知。
3、 研究生招生复试及录取工作
请报考公司2020级硕士研究生的各位考生根据自身情况安心做好复试准备,关注公司及公司正式通知。公司将根据疫情防控情况和公司及上级主管部门的要求开展工作,在保证考生健康和权益的前提下,有序安排硕士研究生招生复试相关工作。具体时间、形式和要求请广大考生密切关注304永利集团研究生招生网站:http://www.yjszs.ecnu.edu.cn、微信:华东师大研招(ECNUyjs)及生环公司网站http:。
公司博士生综合考核已完成并邮件通知结果,待开学可以返校后正式公布录取名单(持续更新)。
4、 研究生心理健康相关事项
研究生导师及时关注研究生疫情防控期间的心理健康和生活状态,若有异常需立即报告公司辅导员。
三、304永利集团公司产品联系方式
研究生工作分管领导:张秋卓qzhzhang@des.ecnu.edu.cn
研究生教务秘书:柳欣源xyliu@des.ecnu.edu.cn;丁媛媛yyding@des.ecnu.edu.cn
研究生辅导员:姚芳芳ffyao@des.ecnu.edu.cn(博士生),路葵 klu@des.ecnu.edu.cn (18/19级硕士),吴丹dwu@re.ecnu.edu.cn(17级硕士)
304永利集团
2020年2月22日

