
基于植物光合速率与叶片氮含量和比叶重之间的稳定权衡关系(Asat ∝ Na = Nm * LMA),Luo等人(1994)首次提出了光合CO2驯化模型(即PAC模型):通过CO2施肥下植物LMA和Nm的响应可以定性地预测其光合CO2驯化程度(图1b)。近年来,一些研究表明光合氮利用效率(PNUE = Asat/Na)也是影响植物光合能力的重要因素之一。因此,本研究将传统的PAC模型拓展为三元性状模型:β(Asat ) = β(Nm )+β(LMA)+β(PNUE),该模型有助于定量解析叶氮含量、比叶重和光合氮利用效率对植物光合CO2驯化程度的相对贡献。

图1. 植物光合CO2驯化现象及传统PAC模型示意图。(a)Moore et al., 1999[1]:图中实线和虚线分别代表对照组和CO2施肥组植物的CO2响应曲线,图中所示为光合CO2驯化后出现下调现象;(b)Luo et al., 1994[2]:图中黑色拟合线为[Nm,e/Nm,a]*[LMAe/LMAa]=1,将物种的光合驯化程度定性地分为上升区间和下调区间;图中“+”和“-”表征实测光合驯化结果为上升和下调。

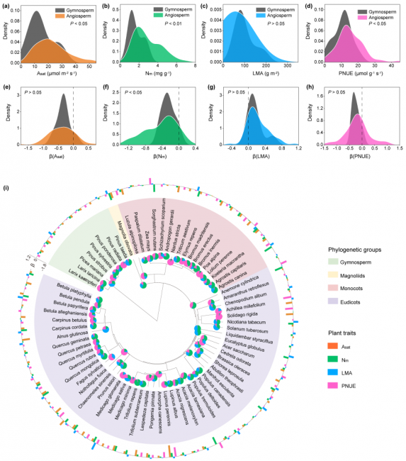
图2. 植物光合CO2驯化程度及相关功能性状的响应。PAC模型示意图。(a-d)植物叶片光合速率及相关功能性状的概率密度分布;(e-h)长期CO2施肥下植物叶片光合速率及相关功能性状的驯化程度的概率密度分布;(i)系统发育树表征物种间叶片光合速率及相关功能性状的驯化程度差异。注:β值代表光合速率及功能性状的驯化程度:β(x)=ln(xe /xa )/ln(eCO2 /aCO2);饼图表征不同性状对植物光合CO2驯化程度的相对贡献。

此外,本研究还发现叶氮含量和光合氮利用效率的主导作用随实验持续时间存在一定权衡关系,即植物的短期适应驯化受到叶氮含量变化的影响而长期驯化程度则更依赖于植物光合氮利用效率的改变。更重要地,光合氮利用效率驱动了植物光合CO2驯化程度的种间差异(图4)。以上发现表明,植物氮素利用策略的调整是光合速率出现适应性驯化的关键因素,也是揭示CO2施肥效应时空变异的重要生理机制。

图4. 植物功能性状对光合CO2驯化的种间差异叶片氮含量、比叶重和光合氮利用效率对植物光合CO2驯化程度的相对贡献及其随实验持续时间的变化趋势。注:R值代表不同功能性状对光合CO2驯化程度的贡献比。
304永利集团博士后崔二乾为论文第一作者,夏建阳教授为通讯作者,康奈尔大学骆亦其教授为合作作者。该研究受到了博士后站中特别资助和上海市“基础研究特区计划”等项目经费支持。
参考文献:[1] Moore, B. D., Cheng, S. H., Sims, D., & Seemann, J. R. (1999). The biochemical and molecular basis for photosynthetic acclimation to elevated atmospheric CO2. Plant, Cell & Environment, 22(6), 567-582.
[2] Luo, Y., Field, C. B., & Mooney, H. A. (1994). Predicting responses of photosynthesis and root fraction to elevated [CO2] a: interactions among carbon, nitrogen, and growth. Plant, Cell & Environment, 17(11), 1195-1204.

